一、引言
本文基于Xcode 16.4,iOS 18.5模拟器分析,不同系统版本可能有区别。
前面我们介绍了自定义文字排版引擎的原理,其中有一个复杂部分是字体Fallback,本文将通过逆向手段分析CoreText中CTFontCopyDefaultCascadeListForLanguages的实现,通过了解系统的字体回退实现,可以帮助我们实现更好的生产级别的文字排版引擎。
在开始之前,先介绍下CTFontCopyDefaultCascadeListForLanguages API,其完整的函数签名如下:
官方文档:https://developer.apple.com/documentation/coretext/ctfontcopydefaultcascadelistforlanguages(::)
func CTFontCopyDefaultCascadeListForLanguages(
_ font: CTFont,
_ languagePrefList: CFArray?
) -> CFArray?
一个字体不可能支持所有的Unicode,比如Helvetica不支持中文,PingFang不支持韩文,在实际渲染时,往往是多个字体共同参与完成的,另外不同字体支持的Unicode有交集,那最终选择哪个字体也是有优先级的;CTFontCopyDefaultCascadeListForLanguages的作用就是:给定一个字体和语言列表,返回系统默认的Fallback列表(也叫级联列表,CascadeList),简单理解就是系统会按这个Fallabck列表进行优先级选择Fallback字体。
在macOS/iOS中,我们也可以通过kCTFontCascadeListAttribute显示指定Fallback链(如下),这样就能自定义Fallback,当然,如果不指定的话会系统也会启用默认Fallback,来尽量保证文本渲染正确。
func makeAttributedStringWithFallback(
text: String,
baseFontName: String = "Helvetica",
size: CGFloat = 16,
languages: [String] = ["zh-Hans", "ja", "ko"]
) -> NSAttributedString {
let baseFont = CTFontCreateWithName(baseFontName as CFString, size, nil)
let fallbacks = CTFontCopyDefaultCascadeListForLanguages(baseFont, languages as CFArray)
as? [CTFontDescriptor] ?? []
var attributes: [CFString: Any] = [
kCTFontNameAttribute: baseFontName,
kCTFontSizeAttribute: size
]
// 可以在这里修改fallbacks,来自定义回退
if !fallbacks.isEmpty {
attributes[kCTFontCascadeListAttribute] = fallbacks
}
let newDescriptor = CTFontDescriptorCreateWithAttributes(attributes as CFDictionary)
let finalFont = CTFontCreateWithFontDescriptor(newDescriptor, size, nil)
let attributesDict: [NSAttributedString.Key: Any] = [
.font: finalFont
]
return NSAttributedString(string: text, attributes: attributesDict)
}
下面,我们按如下调用Demo来实际研究下:
let ctFont = UIFont.systemFont(ofSize: 16)
let languages: [String] = ["zh-Hans"]
let cascadeList = CTFontCopyDefaultCascadeListForLanguages(ctFont, languages as CFArray)
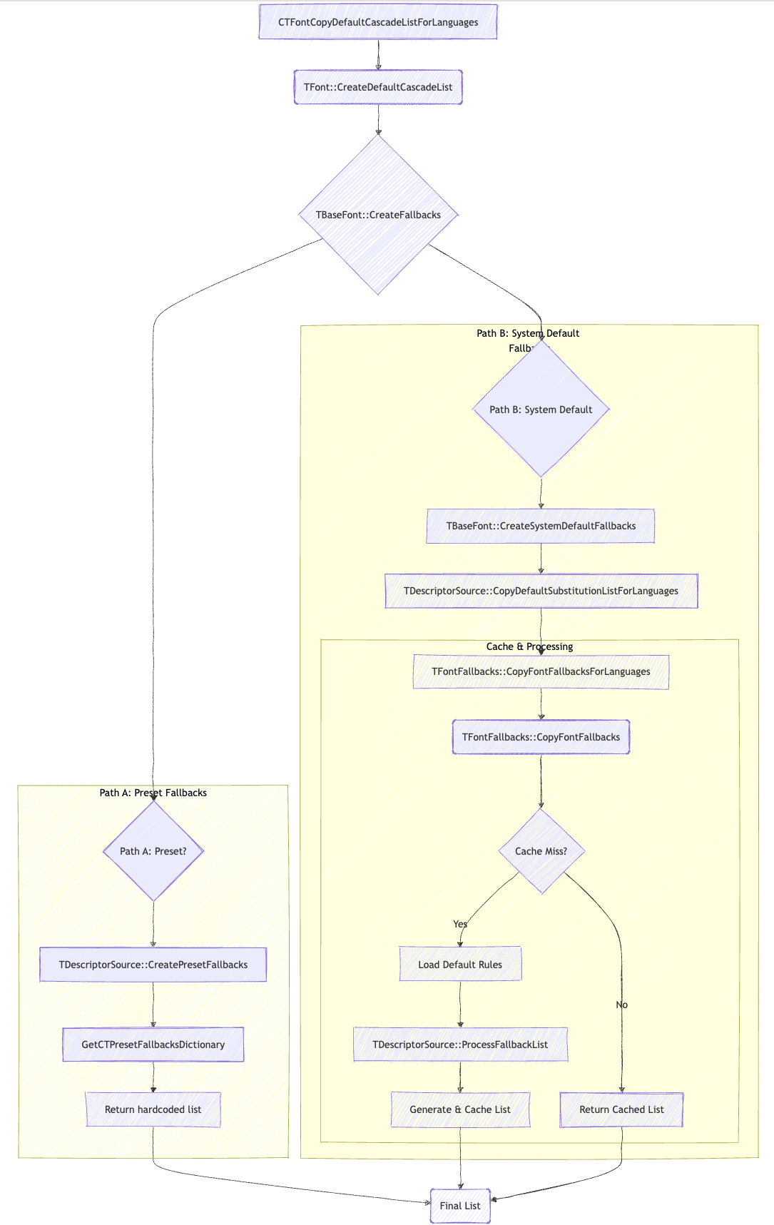
二、调用链路

如上是CTFontCopyDefaultCascadeListForLanguages的调用链路,可以看出大致分为两条处理链路:
- Preset Fallbacks:系统预设Fallback,这是一个“快速通道”,系统内部维护了一个针对特定字体(如系统UI字体)的硬编码Fallback列表,如果请求的主字体在这个预设列表中,系统会直接使用这个列表,速度非常快。
- System Default Fallbacks:系统默认Fallback,这是一个“通用通道”,如果预设列表没有命中,系统会启动默认Fallback流程,该流程会加载一个全局的、定义了完整回退规则的配置文件,根据用户的语言偏好设置,动态地为请求的字体生成一个Fallback列表,并进行缓存以提高后续调用效率。
后文我们也将按这两个流程分开分析。
完整的反汇编逻辑和注释可以参考:https://github.com/HusterYP/FontFallback
三、TBaseFont::CreateFallbacks
/**
* 核心分发函数,决定是使用预设Fallback还是系统默认Fallback。
*
* @param result@<X0> (TBaseFont*) TBaseFont 实例。
* @param a2@<X1> (int) 标志位,可能表示是否为系统UI字体。
* @param a3@<X2> (int) 字体属性。
* @param a4@<X3> (_QWORD*) 未知参数,可能是字符集。
* @param a5@<X4> (CFArrayRef) 语言列表。
* @param a6@<X8> (_QWORD*) 用于接收结果的输出指针。
*
* @return __int64 无实际意义。
*/
__int64 __usercall TBaseFont::CreateFallbacks@<X0>(__int64 result@<X0>, __int64 a2@<X1>, __int64 a3@<X2>, __int64 a4@<X3>, __int64 a5@<X4>, _QWORD *a6@<X8>)
{
...
// 保存参数
v6 = a3; // 字体特性标志
v7 = a5; // 语言数组指针
v8 = a2; // 系统UI字体标志
v9 = (TBaseFont *)result; // 基础字体对象
...
// 如果系统UI字体标志不为 0,尝试创建预设字体回退
if ( (_DWORD)a2 )
{
v11 = (_QWORD *)a4;
// 从字体对象中获取字体名,如.SFUI-Regular
v12 = (*(__int64 (**)(void))(*(_QWORD *)result + 560LL))();
if ( v12 )
{
v13 = v12;
// 初始化字体描述符源对象
TDescriptorSource::TDescriptorSource((TDescriptorSource *)&v33);
_X26 = &v34;
// 创建预设字体回退列表
_X0 = TDescriptorSource::CreatePresetFallbacks(v13, v11, v7, v6, &v34);
...
}
}
// 检查预设字体回退是否成功创建
v24 = objc_retain(_X0);
if ( v24 )
{
v25 = v24;
v26 = CFArrayGetCount(v24);
result = objc_release(v25);
// 如果预设字体回退不为空,直接返回
if ( v26 )
return result;
}
...
// 如果预设字体回退为空,创建系统默认字体回退
v27 = TBaseFont::GetCSSFamily(v9);
_X23 = &v34;
// 创建系统默认字体回退列表
_X0 = TBaseFont::CreateSystemDefaultFallbacks((__int64)v9, v27, v7, v8, &v34);
...
return result;
}
这是处理预设Fallback和默认Fallback的入口函数。
1)result@<X0>参数是什么
首先我们主要关注的是第一个入参result@<X0>,我们先尝试反汇编x0,发现它其实指向的是类 TTenuousComponentFont (CoreText 内部的一个私有类,继承自 TBaseFont)的虚函数表,如下,下面的udf 其实是因为LLDB尝试将数据当代码解读,但其实它是一个指针表,所以识别成了未定义。

CoreText 是由 C++ 和 Objective-C 混合实现的,C++类对象的方法调用是通过虚函数表(vtable)实现的,C++ 虚表是一个函数指针数组,对象里保存着一个 vptr(虚表指针),指向它所属类的 vtable。
下面我们尝试将result@<X0>按虚表指针解析,主要是dis -c 5 -s xxx,可以通过这种方式索引各方法。

继续往上追溯,result@<X0>其实来自原始入参CTFont中的一个属性。
2)什么情况下会触发Preset Fallbacks
提取主要控制逻辑如下:
// 如果系统UI字体标志不为 0,尝试创建预设字体回退
if ( (_DWORD)a2 )
{
v11 = (_QWORD *)a4;
// 从字体对象中获取字体名,如.SFUI-Regular
v12 = (*(__int64 (**)(void))(*(_QWORD *)result + 560LL))();
if ( v12 )
{
...
}
}
可以发现当a2非0时会触发Preset Fallbacks,继续往上追溯a2来自于TFont::IsSystemUIFontAndForShaping((TFont *)v5, &v14),IsSystemUIFontAndForShaping不在本文重点,简单理解就是如果是系统UI字体且用于文本塑形的字体则返回true,比如典型的UIFont.systemFont(.SFUI-Regular:San Francisco (SF)字体家族中的字体)判定为true。
Q:为什么只有系统UI字体才有预设Fallback
简单理解就是只有系统UI字体是系统完全可控可感知的,所以可以提前构建Fallback列表
3)什么情况下会触发System Default Fallbacks
从上面反汇编逻辑比较容易看出,当Preset Fallbacks的结果为空时,会继续走System Default Fallbacks兜底。
四、Preset Fallbacks
4.1 获取全局预设Fallback列表CTPresetFallbacks
在分析系统是如何为特定字体构建预设Fallback(字体的级联列表)之前,我们需要先知道预设列表是从哪里读取的。
系统是通过GetCTPresetFallbacksDictionary获取预设列表的,继续往下追溯预设列表最终来自GSFontCacheGetData:
/*
* 函数: GSFontCacheGetData
* -------------------------
* @brief 从图形服务(GraphicsServices)的字体缓存中根据键名获取数据。
* @param a1 (void*) String入参,实际是对应plist名称,比如预设列表的plist名称CTPresetFallbacks.plist
* @param a2 (const char*) 在此反汇编中未使用,可能是寄存器传参的残留。
* @return (void*) 返回一个指向缓存数据的指针,如果找不到则可能返回NULL。
*/
void *__fastcall GSFontCacheGetData(void *a1, const char *a2)
{
// =================================================================
// 快速通道 1: 检查是否请求 "DefaultFontFallbacks.plist"
// =================================================================
// 调用 a1 的 isEqualToString: 方法,与字符串 "DefaultFontFallbacks.plist"(stru_6BEB8)比较
if ( (unsigned int)objc_msgSend_isEqualToString_(a1, a2, &stru_6BEB8) )
{
// 如果是,直接返回全局变量 kDefaultFontFallbacks 的值。
// 这是一个非常高效的硬编码路径,用于获取默认的后备字体规则。
v4 = &kDefaultFontFallbacks;
return (void *)*v4;
}
// =================================================================
// 快速通道 2: 检查是否请求 "CTPresetFallbacks.plist"
// =================================================================
// 调用 a1 的 isEqualToString: 方法,与字符串 "CTPresetFallbacks.plist"(stru_6BED8)比较
if ( (unsigned int)objc_msgSend_isEqualToString_(v2, v3, &stru_6BED8) )
{
// 如果是,直接返回全局变量 CTPresetFallbacks 的值。
// 这正是我们之前分析的、包含了所有预设后备规则的那个.plist文件的内容。
// 系统通过这个键来加载整个预设后备字典。
v4 = &CTPresetFallbacks;
return (void *)*v4;
}
// =================================================================
// 快速通道 3: 检查是否请求某个特殊字典
// =================================================================
// 调用 a1 的 isEqualToString: 方法,与字符串 "CTFontInfo.plist"(stru_6BEF8)比较
if ( !((unsigned __int64)objc_msgSend_isEqualToString_(v2, v5, &stru_6BEF8) & 1) )
{
// 如果键不是 stru_6BEF8,则进入下面的常规查询逻辑
// =================================================================
// 常规查询路径: 在一个全局字典 (unk_1EB8F0) 中查找
// =================================================================
// 检查键是否为 "CTCharacterSets.plist" (stru_6BF18)
if ( (unsigned int)objc_msgSend_isEqualToString_(v2, v7, &stru_6BF18) )
{
// **键名转换/别名**: 如果是,则将要查询的键替换为另一个字符串 "CTCharacterSets" (stru_6BF38)
v9 = &stru_6BF38;
}
// 检查键是否为 "GSFontCache.plist" (stru_6BF58)
else if ( (unsigned int)objc_msgSend_isEqualToString_(v2, v8, &stru_6BF58) )
{
// **键名转换/别名**: 如果是,则将要查询的键替换为另一个字符串 "GSFontCache" (stru_6BF78)
v9 = &stru_6BF78;
}
else
{
// 检查键是否为 "CoreTextConfig.plist" (stru_6BF98)
if ( !(unsigned int)objc_msgSend_isEqualToString_(v2, v8, &stru_6BF98) )
// 如果键不匹配上面任何一个需要转换的键,则使用原始的键 v2 在全局字典中查找
return objc_msgSend_objectForKey_(&unk_1EB8F0, v8, v2);
// **键名转换/别名**: 如果键是 stru_6BF98,则将其替换为 "CoreTextConfig" (stru_6BFB8)
v9 = &stru_6BFB8;
}
// 对于所有经过“键名转换”的情况,使用转换后的新键 v9 在全局字典中查找
// objectForKeyedSubscript: 是 OC 中字典下标语法 (dictionary[key]) 的底层实现
return objc_msgSend_objectForKeyedSubscript_(&unk_1EB8F0, v8, v9);
}
// 如果快速通道3的检查为真 (键等于 stru_6BEF8),则直接返回整个全局字典 unk_1EB8F0
return &unk_1EB8F0;
}
从反汇编逻辑不太容易看,可以结合LLDB Debug一起分析:

在查询预设列表时,入参是CTPresetFallbacks.plist,系统会从全局变量CTPresetFallbacks中读取预设列表,CTPresetFallbacks是全局共享的,是在CoreText服务启动时构建的一个全局常量,内容如下:
完整列表见:https://github.com/HusterYP/FontFallback/blob/main/CTPresetFallbacks.plist
{
...
".SFUI-Regular" = (
".AppleSystemFallback-Regular",
".AppleColorEmojiUI",
".SFGeorgian-Regular",
HelveticaNeue,
".AppleSymbolsFB",
{
ar = ".AppleArabicFont-Regular"; // 如果系统语言是阿拉伯语(ar),则使用此字体
ur = ".AppleUrduFont-Regular"; // 如果是乌尔都语(ur),则使用此字体
},
{
ja = ".AppleJapaneseFont-Regular"; // 如果是日语(ja)
ko = ".AppleKoreanFont-Regular"; // 如果是韩语(ko)
my = "NotoSansMyanmar-Regular";
"my-Qaag" = "NotoSansZawgyi-Regular";
"zh-HK" = ".AppleHongKongChineseFont-Regular"; // 香港繁体中文
"zh-Hans" = ".AppleSimplifiedChineseFont-Regular"; // 简体中文
"zh-Hant" = ".AppleTraditionalChineseFont-Regular"; // 台湾繁体中文
"zh-MO" = ".AppleMacaoChineseFont-Regular";
},
".ThonburiUI-Regular",
".SFHebrew-Regular",
".SFArmenian-Regular",
".AppleIndicFont-Regular",
"KohinoorDevanagari-Regular",
Kailasa,
"KohinoorBangla-Regular",
"KohinoorGujarati-Regular",
"MuktaMahee-Regular",
"NotoSansKannada-Regular",
KhmerSangamMN,
LaoSangamMN,
MalayalamSangamMN,
NotoSansOriya,
SinhalaSangamMN,
TamilSangamMN,
"KohinoorTelugu-Regular",
"NotoSansArmenian-Regular",
EuphemiaUCAS,
"Menlo-Regular",
AppleSymbols,
ArialMT,
"STIXTwoMath-Regular",
".HiraKakuInterface-W4",
HelveticaNeue,
"Kefa-Regular",
Galvji,
".PhoneFallback"
);
SystemWideFallbacks = (
(
128,
887,
"Charter-Roman"
),
(
895,
895,
"DINCondensed-Bold"
),
(
975,
1315,
"Charter-Roman"
),
(
1316,
1319,
".SFUI-Regular"
),
...
)
}
CTPresetFallbacks.plist中主要定义了两组内容:
1)为特定字体定义Fallback列表/级联列表
比如我们这里要查询.SFUI-Regular的Fallback列表,就用.SFUI-Regular作为key去CTPresetFallbacks.plist中找到一组字典进行解析,解析逻辑后面会讲。
2)SystemWideFallbacks
SystemWideFallbacks定义了一个全局级别的 Fallback 映射,和字体无关,按 Unicode code point 范围定义;每个元素是一个三元组,包括:起始 Unicode 码点 + 结束 Unicode 码点 + 指定 Fallback 字体。
比如128~887范围优先用Charter-Roman。
4.2 预设列表解析流程
获取到全局预设列表之后,我们再来看系统是如何针对特定字体(系统的UI字体)构建级联列表的,主要逻辑在CreatePresetFallbacks中,如下:
/*
* 实现“快速通道”,从一个全局的、硬编码的字典中查找并创建预设列表。
*
* @param a1@<X1> (CFStringRef) 字体名称或标识符。
* @param a2@<X2> (_QWORD*) 输出参数,可能用于字符集。
* @param a3@<X3> (CFArrayRef) 语言列表。
* @param a4@<X4> (int) 标志位。
* @param a5@<X8> (_QWORD*) 用于接收结果的输出指针。
*
* @return __int64 返回创建的预设列表 (CFArrayRef)。
*/
__int64 __usercall TDescriptorSource::CreatePresetFallbacks@<X0>(__int64 a1@<X1>, _QWORD *a2@<X2>, __int64 a3@<X3>, __int64 a4@<X4>, _QWORD *a5@<X8>)
{
...
_X19 = a5;
// 1. 获取全局预设字典
result = GetCTPresetFallbacksDictionary();
v11 = result;
// 2. 创建有序的语言列表
v12 = CreateOrderedLanguages(v6);
// 3. 使用字体名 a1 在预设字典中查找
v13 = CFDictionaryGetValue(v11, v8);
// 4. 如果找到匹配项,并且它是一个数组,则开始处理
if ( v13 && (v15 = v13, v16 = CFGetTypeID(v13), v16 == CFArrayGetTypeID()) )
{
// 创建一个可变数组用于存放结果
v37 = CFArrayCreateMutable(*(_QWORD *)kCFAllocatorDefault_ptr, 0LL, kCFTypeArrayCallBacks_ptr);
v17 = CFArrayGetCount(v15);
if ( v17 )
{
// 5. 遍历预设数组中的每一项
do
{
v20 = (__CFString *)CFArrayGetValueAtIndex(v15, v19);
v21 = CFGetTypeID(v20);
// 5a. 如果是字典类型,说明是按语言区分的后备字体
if ( v21 == CFDictionaryGetTypeID() )
{
// 遍历上面构建的语言列表,在字典中查找匹配的后备字体
do
{
v25 = CFArrayGetValueAtIndex(v12, v24);
if ( v20 )
{
v26 = CFDictionaryGetValue(v20, v25);
if ( v26 )
TDescriptorSource::AppendFontDescriptorFromName(&v37, v26, 1024LL);
}
}
while ( v23 != v24 );
}
// 5b. 如果是字符串类型,直接作为后备字体名
else
{
// ... 对Emoji等特殊字体进行处理 ...
TDescriptorSource::AppendFontDescriptorFromName(&v37, v20, 1024LL);
}
++v19;
}
while ( v19 != v18 );
}
}
// 将最终结果写入输出指针并返回
...
}
代码注释已经比较清晰,总结下来解析流程是:
1)通过字体名从全局预设列表中查询Fallback数组
比如我们通过.SFUI-Regular查询到的原始Fallback数组如下:
".SFUI-Regular" = (
".AppleSystemFallback-Regular",
".AppleColorEmojiUI",
".SFGeorgian-Regular",
HelveticaNeue,
".AppleSymbolsFB",
{
ar = ".AppleArabicFont-Regular"; // 如果系统语言是阿拉伯语(ar),则使用此字体
ur = ".AppleUrduFont-Regular"; // 如果是乌尔都语(ur),则使用此字体
},
{
ja = ".AppleJapaneseFont-Regular"; // 如果是日语(ja)
ko = ".AppleKoreanFont-Regular"; // 如果是韩语(ko)
my = "NotoSansMyanmar-Regular";
"my-Qaag" = "NotoSansZawgyi-Regular";
"zh-HK" = ".AppleHongKongChineseFont-Regular"; // 香港繁体中文
"zh-Hans" = ".AppleSimplifiedChineseFont-Regular"; // 简体中文
"zh-Hant" = ".AppleTraditionalChineseFont-Regular"; // 台湾繁体中文
"zh-MO" = ".AppleMacaoChineseFont-Regular";
},
...
)
2)遍历Fallback数组,如果是字典类型,需要按语言区分Fallback字体
还记得最初CTFontCopyDefaultCascadeListForLanguages的函数签名中,第二个参数支持传语言列表:
func CTFontCopyDefaultCascadeListForLanguages(
_ font: CTFont,
_ languagePrefList: CFArray?
) -> CFArray?
系统会通过CreateOrderedLanguages创建一个有序的语言数组,具体做法是将调用者想要的语言(languagePrefList)、App自身想要的语言、以及用户在整个系统中设置的语言偏好合并成一个有序的语言数组。
然后遍历语言数组,从字典中筛选出对应语言的Fallback字体添加到结果中。
从这里可以看出,同一字体的Fallback列表,还会受语言影响,比如:
| zh-Hans | zh-HK |
|---|---|
![]() |
![]() |
Q:为什么Fallback字体还跟语言设置相关?
参考自定义文字排版引擎的原理一文中针对「相同Script的字符如果使用了不同的Font,会有什么问题」的回答
3)遍历Fallback数组,如果是字符串类型,「直接」作为Fallback字体
「直接」加引号,因为还会处理Emoji字体等特殊情况。
4)Fallback数组遍历完成之后,构建完成该字体最终的预设Fallabck列表/级联列表
4.2 Preset Fallbacks小结
总结下Preset Fallbacks流程:
1)系统从全局常量CTPresetFallbacks中读取预设列表
2)根据用户指定主字体名从全局预设列表中查询Fallback数组
3)遍历Fallback数组,如果为字典类型,根据用户指定语言、App偏好语言、系统设置偏好语言来选择Fallback字体
4)遍历Fallback数组,如果为字符串类型,「直接」作为Fallback字体
5)Fallback数组遍历完后,对应字体的级联列表构建完成
五、System Default Fallbacks
如果系统预设Fallback没有查到结果,则会兜底到系统默认Fallback逻辑,为字体动态构建级联列表。
5.1 CSSFamily分类
__int64 __usercall TBaseFont::CreateFallbacks@<X0>(__int64 result@<X0>, __int64 a2@<X1>, __int64 a3@<X2>, __int64 a4@<X3>, __int64 a5@<X4>, _QWORD *a6@<X8>)
{
...
// 如果预设字体回退为空,创建系统默认字体回退
v27 = TBaseFont::GetCSSFamily(v9);
_X23 = &v34;
// 创建系统默认字体回退列表
_X0 = TBaseFont::CreateSystemDefaultFallbacks((__int64)v9, v27, v7, v8, &v34);
...
return result;
}
系统默认Fallback,会先通过TBaseFont::GetCSSFamily将用户指定主字体分类,这是后续查表的关键;GetCSSFamily会读取字体特征进行分类,主要分为:
sans-serif(无衬线体):字体笔画的末端没有额外的装饰性“脚”,如Helvetica、Arial、San Francisco (SF Pro)、PingFang SC (苹方)serif(衬线体):字体笔画的末端有装饰性的“脚”(衬线),如Times New Roman、Georgia、New York、宋体monospace(等宽体):所有字符占据相同的宽度,如Menlo、Courier、Monaco、SF Monocursive(手写体):如Snell Roundhandfantasy(装饰体):如Papyrus
除此外,苹果在UI上下文中,还有几个扩展的CSSFamily分类:
-
ui-serif:用于 UI 的衬线字体,主要指New York家族 -
ui-sans-serif:用于 UI 的无衬线字体,即San Francisco家族 -
ui-monospace:用于 UI 的等宽字体,即SF Mono。 -
ui-rounded:用于 UI 的圆体字体。如SF Pro Rounded和SF Compact Rounded
5.2 获取系统默认Fallback列表kDefaultFontFallbacks
和全局预设列表一样,系统默认Fallback列表也是通过GSFontCacheGetData读取配置文件。
调用链路是:CreateSystemDefaultFallbacks -> CopyDefaultSubstitutionListForLanguages -> CopyFontFallbacksForLanguages -> CopyFontFallbacks -> CopyDefaultFontFallbacks -> GSFontCacheGetData;通过GSFontCacheGetData读取系统默认Fallback列表时,入参是DefaultFontFallbacks.plist

也是从一个全局常量kDefaultFontFallbacks中获取的,内容如下:
{
common = (
...
);
cursive = (
...
);
default = (
...
);
fantasy = (
...
);
monospace = (
...
);
"sans-serif" = (
Helvetica,
AppleColorEmoji,
".AppleSymbolsFB",
{
ar = GeezaPro;
ja = "HiraginoSans-W3";
ko = "AppleSDGothicNeo-Regular";
my = "NotoSansMyanmar-Regular";
"my-Qaag" = "NotoSansZawgyi-Regular";
ur = NotoNastaliqUrdu;
"zh-HK" = "PingFangHK-Regular";
"zh-Hans" = "PingFangSC-Regular";
"zh-Hant" = "PingFangTC-Regular";
"zh-MO" = "PingFangMO-Regular";
},
Thonburi,
ArialHebrew
);
serif = (
...
);
"ui-monospace" = (
...
);
"ui-rounded" = (
...
);
"ui-serif" = (
...
);
}
DefaultFontFallbacks.plist的格式基本和CTPresetFallbacks.plist类似,也是KV结构,Value部分也分为字符串和字典类型,字典类型也会根据用户指定语言来择优选取。
5.3 解析并缓存系统默认Fallback列表
解析和缓存逻辑主要由CopyFontFallbacks处理,主逻辑如下:
/**
* CoreText 字体回退 - 复制字体回退列表函数
* 功能: 根据字体描述符和语言信息复制相应的字体回退列表
*
* 参数:
* a1 (_QWORD *): 输出参数指针,用于接收生成的字体回退数组
* a2 (__int64): 字体描述符对象指针
* a3 (__CFString *): 主要语言代码字符串
* a4 (__CFString *): 次要语言代码字符串(可选)
* a5 (__int64): 语言数组指针(可选)
*
* 返回值:
* __int64: 操作结果
*/
__int64 __fastcall TFontFallbacks::CopyFontFallbacks(_QWORD *a1, __int64 a2, __CFString *a3, __CFString *a4, __int64 a5)
{
...
// 保存参数到局部变量和寄存器
_X22 = a5; // 语言数组指针
v6 = a4; // 次要语言代码
v7 = a3; // 主要语言代码
v8 = a2; // 字体描述符对象
v9 = a1; // 输出参数指针
// 先在Font实例成员变量字典中查找Fallback缓存
v16 = CFDictionaryGetValue(_X0, a3);
...
// 如果没有找到缓存,则动态构建
if ( !_X9 )
{
...
// 获取系统默认Fallback列表
CopyDefaultFontFallbacks();
v22 = objc_retain(_X0);
if ( v22 )
{
// 用cssfamliy从系统默认Fallback列表中查找映射
v24 = CFDictionaryGetValue(v22, v6);
// 检查是否找到了有效的字体列表
if ( v24 && CFArrayGetCount(v24) >= 1 )
{
...
// 解析列表
// 根据用户指定语言、App偏好语言、系统设置偏好语言创建有序语言数组
v29 = CreateOrderedLanguages(_X22);
// 处理字体回退列表
TDescriptorSource::ProcessFallbackList(v24, (__int64)&v59, v31, v29);
// 解析通用(common)字体回退列表
v34 = CFDictionaryGetValue(_X25, &stru_1F69C8);
TDescriptorSource::ProcessFallbackList(v36, (__int64)&v59, v31, v29);
// 缓存结果到Font实例
v44 = objc_retain(_X0);
if ( v44 )
{
...
CFDictionarySetValue(_X0, v7, _X2);
}
}
}
// 处理特定语言的回退逻辑
...
return objc_release(v57);
}
注意CopyFontFallbacks中一共调了两次ProcessFallbackList,逻辑是先取对应CSSFamily的(比如sans-serif)Fallback列表,再取common的Fallback列表,最终将二者合并起来作为对应字体的Fallback结果。
ProcessFallbackList解析字体列表的逻辑和预设Fallback类似,也是根据Value是字符串类型还是字典类型来区分解析,此处不再赘述。
最后,CopyFontFallbacks还会将Fallback结果缓存到Font实例的字典变量中,key是cssfamily + languages(逗号分隔开),比如:sans-serif,zh-HK

CopyFontFallbacks逻辑比较清晰,总结下来是:
1)先从Font实例中获取Fallback缓存,如果已经构建过则直接使用
2)缓存获取失败,走动态构建,将对应CSSFamily的Fallback列表和common的Fallback列表合并成最终Fallback结果
3)缓存Fallback结果到Font实例,key是cssfamily + languages
5.4 语言处理与线程安全
CopyFontFallbacksForLanguages在调用CopyFontFallbacks之前,会对用户指定的语言(即CTFontCopyDefaultCascadeListForLanguages的languagePrefList参数)进行处理:
__int64 __usercall TFontFallbacks::CopyFontFallbacksForLanguages@<X0>(__int64 a1@<X0>, __int64 a2@<X1>, __int64 a3@<X2>, __int64 a4@<X8>)
{
// 如果没有提供语言数组,直接调用单语言版本
if ( !a3 )
return TFontFallbacks::CopyFontFallbacks((_QWORD *)a4, a1, (__CFString *)a2, 0LL, 0LL);
...
// 获取系统有序语言数组
v7 = GetOrderedLanguages;
// 遍历输入的语言代码数组
do
{
// 检查规范化后的语言代码是否在系统支持的语言列表中
__asm { LDAPR X3, [X22], [X22] }
if ( (unsigned int)CFArrayContainsValue(v7, 0LL, v8, _X3) )
{
// 如果支持,添加到有效语言数组中
CFArrayAppendValue(v6, v21);
}
++v12;
}
while ( v11 != v12 );
...
// 如果找到了有效的语言代码
if ( CFArrayGetCount(v6) )
{
TFontFallbacks::CopyFontFallbacks(v24, v25, _X2, v4, v6);
}
else
{
// 如果没有找到有效语言,使用单语言版本
TFontFallbacks::CopyFontFallbacks(v24, v25, v4, 0LL, 0LL);
}
...
}
大致逻辑是:
-
如果
languagePrefList传nil(注意空数组不算nil),则直接用cssfamily查询CopyFontFallbacks -
如果
languagePrefList不为nil,会将用户指定的languages通过GetOrderedLanguages过滤一遍,去除系统不支持的language,然后使用cssfamily + languages查询CopyFontFallbacks
另外,CopyFontFallbacks会有对字典的读写操作,为了线程安全,CopyDefaultSubstitutionListForLanguages会对整个流程加一把大锁:
__int64 __usercall TDescriptorSource::CopyDefaultSubstitutionListForLanguages@<X0>(__int64 a1@<X0>, __int64 a2@<X1>, __int64 a3@<X8>)
{
TDescriptorSource *v6; // 锁对象指针
// 这个锁确保字体回退缓存的线程安全访问
v6 = (TDescriptorSource *)os_unfair_lock_lock_with_options(&TDescriptorSource::sFontFallbacksLock, 327680LL);
...
TFontFallbacks::CopyFontFallbacksForLanguages(TDescriptorSource::sFontFallbacksCache, v4, v3, v5);
// 释放字体回退缓存锁并返回
return os_unfair_lock_unlock(&TDescriptorSource::sFontFallbacksLock);
}
5.5 结果处理与返回
最后CreateSystemDefaultFallbacks会对CopyDefaultSubstitutionListForLanguages中获取到的字体描述符进行处理,即排除用户指定字体,防止自己Fallback自己。
六、总结
至此,我们通过逆向的手段梳理完了CTFontCopyDefaultCascadeListForLanguages的完整流程,最后整理下结论如下:
整体分为两个大流程:
1、Preset Fallbacks:预设Fallback
1.1 系统从全局常量CTPresetFallbacks中读取预设列表
1.2 根据用户指定主字体名从全局预设列表中查询Fallback数组
1.3 遍历Fallback数组,如果为字典类型,根据用户指定语言、App偏好语言、系统设置偏好语言来选择Fallback字体
1.4 遍历Fallback数组,如果为字符串类型,「直接」作为Fallback字体
1.5 Fallback数组遍历完后,对应字体的级联列表构建完成
2、System Default Fallbacks:系统默认Fallback
1.1 获取主字体的CSSFamily分类
1.2 从全局常量kDefaultFontFallbacks中读取默认Fallback列表
1.3 用cssfamily + languages从字体实例中获取Fallback缓存,如果已经构建则直接使用
1.4 缓存缺失则动态构建,根据CSSFamily获取对应字体的Fallback列表并解析,获取common类型的Fallback列表并解析,合并二者结果作为最终Fallback结果
1.5 用cssfamily + languages将Fallback结果缓存到Font实例
1.6 处理并返回Fallback结果

